致敬双甲子,奋进新时代。2022年,西北大学迎来建校120周年,为进一步学习贯彻习近平新时代中国特色社会主义思想,踔厉奋发,迎接党的二十大胜利召开,必赢242net官网定于2022年9月24日举办“马克思主义理论研究与党的建设实践”暨第一届必赢242net官网校友论坛。相关事宜如下:
一、论坛主题
马克思主义理论研究与党的建设实践
二、主办单位
必赢242net官网
三、论坛时间、地点
会议时间:2022年9月24日(星期六上午8:30-12:00)
会议地点:陕西西安
四、论坛形式
因疫情防控需要,本届论坛采取线上线下相结合的方式进行。
西安市内校友采取线下参与的方式;西安市外校友采取线上参与的方式。
线下会议地址:西北大学长安校区马克思主义学院学术报告厅
腾讯会议号:405-335-781
备用会议号:542-333-761
五、评选结果名单
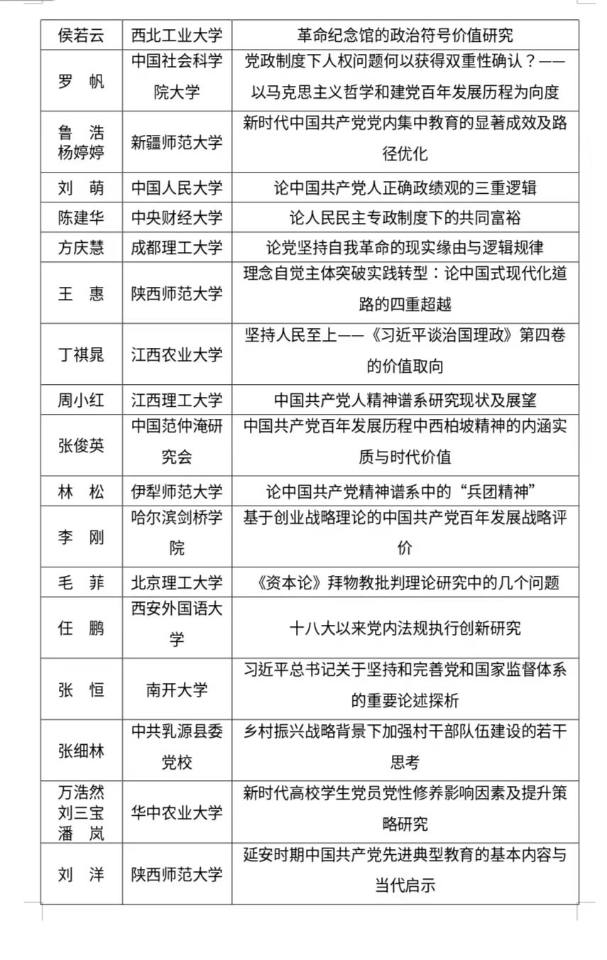
自2022年8月31日发布征文通知以来,论坛得到了广大校友及在校研究生的积极关注和广泛参与。经论文评审委员会对所有论文进行匿名评审,最终确定100名学术论文或实践报告入选本次论坛,具体名单如下:






必赢242net官网
陕西省重点中国特色社会主义理论体系研究中心
陕西高校中国特色社会主义宗教理论与实践研究中心
西北大学新时代思想政治工作基础理论研究基地
2022年9月19日